Folder Path
/
NetBSD
/
NetBSD-release-11
/
src
/
crypto
/
external
/
apache2
/
openssl
/
dist
/
doc
/
designs
/
quic-design
/
images
/
1
directory
10
files
469 KiB
total
List
Grid
Name
Size
Modified
Up
CVS/
—
07/31/2025 06:20:20 PM +00:00
ackm.png
24 KiB
07/17/2025 01:51:27 PM +00:00
connection-state-machine.plantuml
1.7 KiB
07/17/2025 01:51:27 PM +00:00
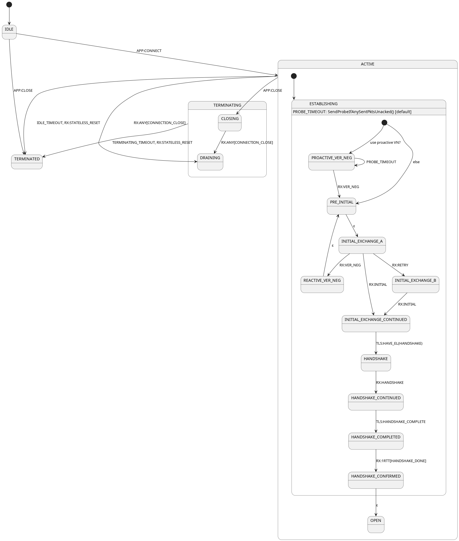
connection-state-machine.png
137 KiB
07/17/2025 01:51:27 PM +00:00
quic-concurrency-models.svg
174 KiB
07/17/2025 01:51:27 PM +00:00
quic-fifm-cfq.png
11 KiB
07/17/2025 01:51:27 PM +00:00
quic-fifm-overview.png
16 KiB
07/17/2025 01:51:27 PM +00:00
quic-fifm-txpim.png
12 KiB
07/17/2025 01:51:27 PM +00:00
quic-io-arch-1.png
11 KiB
07/17/2025 01:51:27 PM +00:00
quic-overview.odg
22 KiB
07/17/2025 01:51:27 PM +00:00
quic-overview.svg
60 KiB
07/17/2025 01:51:27 PM +00:00